top of page
LOGO.png

SERVIÇOS

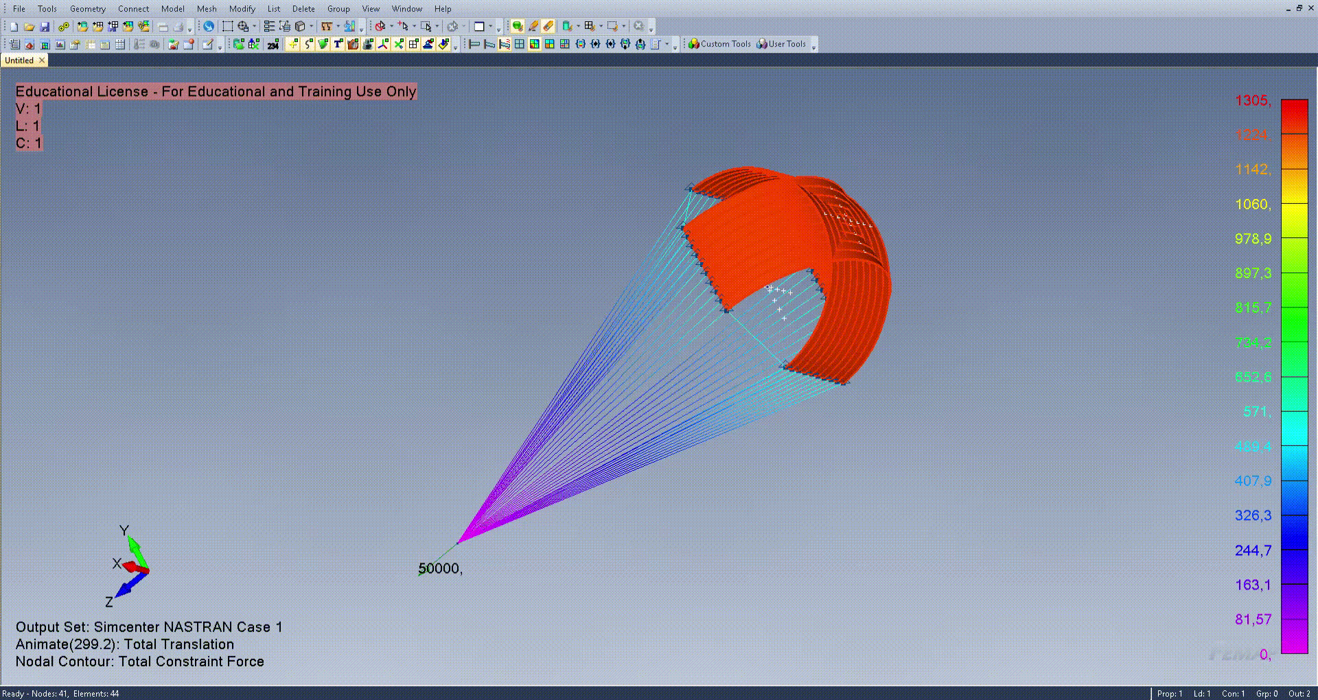
Paraquedas Balístico

ultraleve com pqd_editado.jpg
  • Revisão

  • Assessoria na preparação de aeronaves para Instalação de Paraquedas

Projetos, Assessoria e Consultoria

modelocruciforme.gif
  • Projetos Aeroespaciais

  • Projetos de Defesa

  • Engenharia Aeroespacial

bottom of page